Contents
Facility
施設紹介
Study
研修・体験
Stay
宿泊・食事
Event
イベント
Activity
周辺観光
User guide
ご利用案内(利用申込書)
Sub contents
アクセス
よくある質問
実績・計画
お知らせ一覧
お問合わせ
イベント予約
ご利用案内(利用申込書)
Facility
施設紹介
Study
研修・体験
Stay
宿泊・食事
Event
イベント
Activity
周辺観光
User guide
ご利用案内(利用申込書)
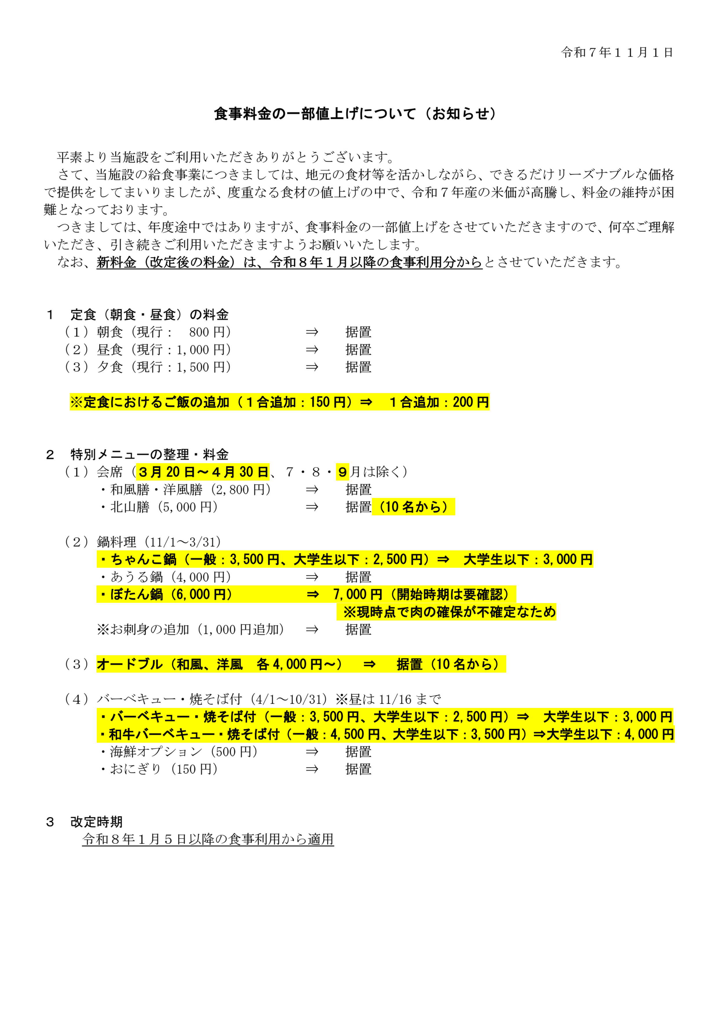
食事料金の一部値上げについて
2026-04-30
Text Link
一覧にもどる
Next